
Swipe 2 try
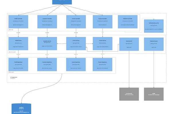
School ProjectSwipe2Try is een Razor Pages webapplicatie waarmee restaurantuitbaters gerechten kunnen beheren en gebruikers via een swipefunctie gepersonaliseerde restaurantaanbevelingen ontvangen.
{Software developer}
Ik ben Nick van Hooff, HBO-ICT student uit Eindhoven met een vooropleiding in Software Development (MBO-4). Tijdens mijn opleiding en stages heb ik praktijkervaring opgedaan bij 2 bedrijven, waarbij ik bij mijn laatste stageplek na afloop nog ruim 1.5 jaar heb doorgewerkt aan leerzame en uitdagende projecten.
Ik richt me op full-stack development en ben continu bezig met het slimmer en efficiënter oplossen van problemen door gebruik te maken van moderne tools en technologieën. Momenteel volg ik binnen mijn opleiding de richting Generative AI, met als doel AI op een verantwoorde en praktische manier toe te passen binnen softwareoplossingen. Buiten mijn studie ben ik graag bezig met fitness en onderneem ik regelmatig activiteiten met vrienden.


Swipe2Try is een Razor Pages webapplicatie waarmee restaurantuitbaters gerechten kunnen beheren en gebruikers via een swipefunctie gepersonaliseerde restaurantaanbevelingen ontvangen.


Gebruikte programmeertalen/frameworks,databases en anders
Mijn werk ervaring in ICT
Summa College
Medusa
Hier heb ik stage gelopen en was mijn opdracht om een cms op te zetten die gemaakt is in het laravel framework. hiervoor heb ik Twill CMS gewerkt
no.dots
Bij deze stage heb ik Sanity gebruikt om een headless cms mee op te bouwen, hierbij heb ik samengewerkt met het team om dit tot productie op te zetten.
no.dots
Na mijn stage ben ik hier begonnen als junior software developer. hierbij heb ik me verder verdiept in sanity en de headless ontwikkeling
Fontys
Semesters: 1: Orientatie 2: Software 3: Fullstack 4: Generative AI -bezig
Dit portfolio geeft inzicht in mijn werkwijze en technische keuzes. Als mijn ervaring of aanpak van toegevoegde waarde kan zijn voor een project of team, neem dan contact op